Στο πλαίσιο του σχεδιασμού ενός νέου Προγράμματος Σπουδών, η Ακαδημαϊκή μονάδα προετοιμάζει την πρόταση Ίδρυσης με τα απαραίτητα έγγραφα που απαιτούνται από την κείμενη νομοθεσία, τον εσωτερικό κανονισμό του Ιδρύματος και τα πρότυπα και τις οδηγίες της ΕΘΑΑΕ
Βήματα:
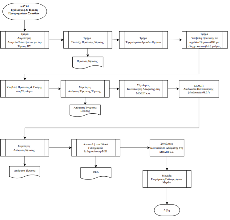
- Τμήμα – Διερεύνηση αναγκών/απαιτήσεων για την Ίδρυση ΠΣ
- Τμήμα – Σύνταξη Πρότασης Ίδρυσης ΠΣ
- Τμήμα – Έγκριση από το Αρμόδιο Όργανο Τμήματος
- Τμήμα – Υποβολή Πρότασης σε Αρμόδιο Όργανο ΑΠΘ (ανάλογα με τον κύκλο σπουδών) για έλεγχο και υποβολή γνώμης
- Αρμόδιο Όργανο – Υποβολή Πρότασης και Γνώμης σε Σύγκλητο
- Σύγκλητος: Έκδοση Απόφασης Έγκρισης Ίδρυσης
- Σύγκλητος : Κοινοποίηση Απόφαση Έγκρισης Ίδρυσης στη ΜΟΔΙΠ κλπ
- ΕΘΑΑΕ/ΜΟΔΙΠ: Διεργασία Πιστοποίησης (Διαδικασία 07.01)
- Σύγκλητος : Έκδοση Απόφασης Ίδρυσης
- Σύγκλητος : Αποστολή Ε.Τ. και δημοσίευση ΦΕΚ
- Σύγκλητος : Κοινοποίηση Απόφασης Ίδρυσης στη Μονάδα/ΜΟΔΙΠ κλπ
- Μονάδα – Ενημέρωση ενδιαφερόμενων μερών
Εμπλεκόμενα Μέρη: Συνέλευση Τμήματος, Σύγκλητος, ΜΟΔΙΠ, Επιτροπή Πιστοποίησης, Επιτροπή Σπουδών, ΟΜΕΑ, εσωτερικά και εξωτερικά ενδιαφερόμενα μέρη.
Συχνότητα: Όποτε κριθεί απαραίτητο.
