Το ΕΣΔΠ περιλαμβάνει απαιτήσεις, τις οποίες εκπληρώνει το Ίδρυμα, προκειμένου να λάβει πιστοποίηση για τη λειτουργία του Εσωτερικού του Συστήματος Διασφάλισης Ποιότητας. Το Εγχειρίδιο Ποιότητας αποτελεί επίσημο έγγραφο του ΕΣΔΠ και χρησιμοποιείται ως οδηγός για την εφαρμογή του. Απαρτίζεται από διεργασίες και έχουν ως σκοπό την εκπλήρωση των απαιτήσεων του σχετικού προτύπου ποιότητας της ΕΘΑΑΕ. Οι διεργασίες λαμβάνουν υπόψη στοιχεία, που καλούνται δεδομένα εισόδου και είναι αναγκαία για τη λειτουργία της διεργασίας. Τα αποτελέσματα της διεργασίας καλούνται δεδομένα εξόδου. Κάθε διεργασία αξιολογείται εσωτερικά, τόσο ως προς την ίδια τη λειτουργικότητά της, όσο και ως προς την αποτελεσματικότητά της (αν, δηλαδή, καταλήγει σε επαρκή αποτελέσματα που δικαιολογούν την ύπαρξή της). Για την αξιολόγηση της αποτελεσματικότητας χρησιμοποιούνται δείκτες, οι οποίοι περιγράφονται στο Εγχειρίδιο. Η διαδικασία είναι ο τρόπος με τον οποίο υλοποιείται η διεργασία. Η διαδικασία έχει έναρξη, τέλος και στάδια ή βήματα. Οι διαδικασίες περιλαμβάνουν στάδια ή βήματα, τα οποία πρέπει να ακολουθηθούν, ώστε να επέλθει το επιδιωκόμενο αποτέλεσμα της διεργασίας. Η τεκμηρίωση των διεργασιών επιτυγχάνεται μέσω των απαραίτητων εγγράφων και εντύπων (σε ηλεκτρονική ή έντυπη μορφή), ώστε να καθίσταται δυνατή η παρακολούθηση και επαλήθευση της τήρησης των προβλεπόμενων διαδικασιών.
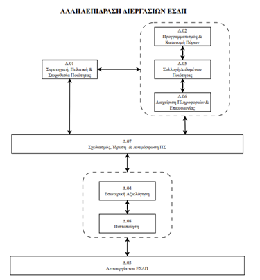
Το ΕΣΔΠ περιλαμβάνει τις ακόλουθες διεργασίες:
Διεργασία 1 – Στρατηγική, Πολιτική & Στοχοθεσία Ποιότητας
Το ΑΠΘ εκπονεί το Στρατηγικό του Σχέδιο, καθορίζει τους στρατηγικούς στόχους και παρακολουθεί την υλοποίηση αυτού, πραγματοποιώντας όποια αναθεώρηση/επικαιροποίηση κρίνεται απαραίτητη.
Το ΑΠΘ εφαρμόζει μια πολιτική διασφάλισης ποιότητας, η οποία αποτελεί μέρος του στρατηγικού του σχεδιασμού. Η πολιτική αυτή αναπτύσσεται και εξειδικεύεται στους τομείς δράσης του Ιδρύματος, δημοσιοποιείται και εφαρμόζεται από όλα τα ενδιαφερόμενα μέρη.
Το ΑΠΘ θεσπίζει σαφείς και καθορισμένους στόχους για τη διασφάλιση και τη συνεχή βελτίωση της ποιότητας των παρεχόμενων προγραμμάτων σπουδών, των δραστηριοτήτων έρευνας και καινοτομίας, καθώς και των επιστημονικών και διοικητικών υπηρεσιών. Οι στόχοι αυτοί μπορεί να είναι ποσοτικοί και ποιοτικοί και απορρέουν από τη στρατηγική του Ιδρύματος.
Διεργασία 2 – Προγραμματισμός και Κατανομή Πόρων
Το ΑΠΘ θα πρέπει να διαθέτει επαρκείς πόρους για την κάλυψη των αναγκών της διδασκαλίας, της μάθησης, της έρευνας και των ακαδημαϊκών και λειτουργικών δραστηριοτήτων του εν γένει. Θα πρέπει αφενός μεν να διαθέτει χρηματοδότηση, επαρκείς υποδομές, υπηρεσίες και ανθρώπινους πόρους για την εκπαίδευση και την έρευνα, αφετέρου δε να διευκολύνει την άμεση πρόσβαση σε αυτές, με τη θέσπιση εσωτερικών κανόνων (π.χ. αίθουσες, εργαστήρια, βιβλιοθήκες, δίκτυα, φοιτητική μέριμνα, υπηρεσίες σταδιοδρομίας, κοινωνικής πολιτικής, κ.λπ.)
Διεργασία 3 – Λειτουργία του ΕΣΔΠ
Το ΑΠΘ συγκροτεί και οργανώνει το εσωτερικό σύστημα διασφάλισης ποιότητας, το οποίο περιλαμβάνει διεργασίες και διαδικασίες, που αντιστοιχούν σε όλες τις ακαδημαϊκές δραστηριότητες και λειτουργίες. Ιδιαίτερα, εστιάζουν στην ποιότητα της μάθησης και της διδασκαλίας - συμπεριλαμβανομένου του μαθησιακού περιβάλλοντος -, στην έρευνα, στην καινοτομία και στη διοίκηση με σκοπό αφενός τη συνεχή βελτίωση και αφετέρου την εφαρμογή της νομοθεσίας και των προτύπων πιστοποίησης.
Διεργασία 4 – Εσωτερική Αξιολόγηση
Το ΕΣΔΠ περιλαμβάνει διαδικασίες, οι οποίες προβλέπουν την πραγματοποίηση ετήσιας εσωτερικής αξιολόγησης των ακαδημαϊκών, ερευνητικών και διοικητικών λειτουργιών του Ιδρύματος. Η Διεργασία στοχεύει στο να εντοπίζονται σφάλματα ή κενά και να πραγματοποιούνται διορθωτικές ενέργειες, ώστε να επιτυγχάνονται οι στόχοι που έχουν ορισθεί, με προσδοκώμενο αποτέλεσμα τη βελτίωση της ποιότητας.
Για τη διαδικασία της εσωτερικής αξιολόγησης, και για όποιες διαδικασίες κρίνεται σκόπιμο, αξιοποιούνται τα πρότυπα ποιότητας της ΕΘΑΑΕ (π.χ. πρότυπα ποιότητας για τα προγράμματα σπουδών). Για τις περιπτώσεις, στις οποίες δεν υπάρχουν σχετικά πρότυπα από την ΕΘΑΑΕ, η ΜΟΔΙΠ δύναται να αξιοποιήσει δεδομένα και αναφορές από τα υπάρχοντα συστήματα ποιότητας των μονάδων (ενδεικτικά αναφέρονται Πρότυπα Ποιότητας ISO, EFQM κ.α.), σε συνεργασία με αυτές.
Οι αποφάσεις του Ιδρύματος για τη διόρθωση, συμμόρφωση ή βελτίωση της λειτουργίας του λαμβάνονται στο πλαίσιο της ετήσιας ανασκόπησης του ΕΣΔΠ.
Διεργασία 5 – Συλλογή Δεδομένων Ποιότητας: Μέτρηση, Ανάλυση και Βελτίωση
Το ΑΠΘ συλλέγει, αναλύει και χρησιμοποιεί τις πληροφορίες με τρόπο ενιαίο, λειτουργικό και άμεσα προσβάσιμο, με σκοπό την αποτελεσματική διαχείριση των δεδομένων ποιότητας των εκπαιδευτικών, ερευνητικών και λοιπών ακαδημαϊκών δραστηριοτήτων, καθώς και των δεδομένων της διοικητικής λειτουργίας. Σημαντικά δεδομένα που συλλέγονται αφορούν στο Πληροφοριακό Σύστημα της ΕΘΑΑΕ για τη συλλογή δεδομένων ποιότητας από τα ΑΕΙ και τα δεδομένα που υποβάλλονται για την Έκθεση Επιτευγμάτων. Σημειώνεται ότι συλλέγονται επίσης δεδομένα από μετρήσεις ικανοποίησης των ενδιαφερόμενων μερών, με κυριότερα τα ερωτηματολόγια αξιολόγησης διδακτικού έργου και διδασκόντων.
Διεργασία 6 – Διαχείριση Πληροφοριών και Επικοινωνίας
Το ΑΠΘ δημοσιοποιεί τις εκπαιδευτικές, ακαδημαϊκές και ερευνητικές του δραστηριότητες με άμεσο και προσβάσιμο τρόπο. Οι πληροφορίες δημοσιοποιούνται στην ιστοσελίδα του Ιδρύματος και στα επίσημα ΜΚΔ. Το ΑΠΘ δημοσιοποιεί το εφαρμοζόμενο Σύστημα Διασφάλισης Ποιότητας και την Πολιτική Ποιότητας και ενημερώνει όλα τα ενδιαφερόμενα μέρη γι’ αυτό. Για τις σχετικές πληροφορίες λαμβάνεται μέριμνα, ώστε να είναι επικαιροποιημένες και διατυπωμένες με πληρότητα, αντικειμενικότητα και σαφήνεια.
Διεργασία 7 – Σχεδιασμός, Ίδρυση και Αναμόρφωση Προγραμμάτων Σπουδών
Το ΑΠΘ εφαρμόζει συγκριμένες διαδικασίες για τον σχεδιασμό και την ίδρυση νέων Προγραμμάτων Σπουδών, καθώς και για τον έλεγχο και την αναμόρφωση πτυχών των υφιστάμενων Προγραμμάτων Σπουδών (προπτυχιακών, μεταπτυχιακών ή διδακτορικών σπουδών ελληνικών ή ξενόγλωσσων), προκειμένου αυτά να πληρούν την κείμενη νομοθεσία και τα πρότυπα της ΕΘΑΑΕ και να ανταποκρίνονται στους στόχους και τα μαθησιακά αποτελέσματα που έχουν τεθεί.
Διεργασία 8 – Πιστοποίηση
Το ΑΠΘ υποβάλλεται σε περιοδική εξωτερική αξιολόγηση από επιτροπές εμπειρογνωμόνων που ορίζονται από την ΕΘΑΑΕ, με σκοπό την πιστοποίηση τόσο του Εσωτερικού Συστήματος Διασφάλισης Ποιότητας, όσο και των Προγραμμάτων Σπουδών και του Κέντρου Δια βίου Μάθησης.
