Η Πολιτική Ποιότητας αποτελεί το βασικό κείμενο, το οποίο θέτει τις αρχές λειτουργίας του Εσωτερικού Συστήματος Διασφάλισης Ποιότητας του Αριστοτέλειου Πανεπιστημίου Θεσσαλονίκης και της συνεχούς βελτίωσης του Ιδρύματος καθώς και της υποχρέωσής του για δημόσια λογοδοσία.
Το Ίδρυμα εξειδικεύει τη στρατηγική του στο επίπεδο της διασφάλισης ποιότητας, μέσω χρονικά προσδιορισμένων ποιοτικών και ποσοτικών στόχων, οι οποίοι μετρούνται και αναθεωρούνται στο πλαίσιο της λειτουργίας του ΕΣΔΠ. Η διεργασία έχει ως αντικείμενο τη θέσπιση σαφών και καθορισμένων στόχων για τη συνεχή βελτίωση των Προγραμμάτων Σπουδών, των δραστηριοτήτων έρευνας και καινοτομίας, καθώς και των διοικητικών υπηρεσιών του Ιδρύματος
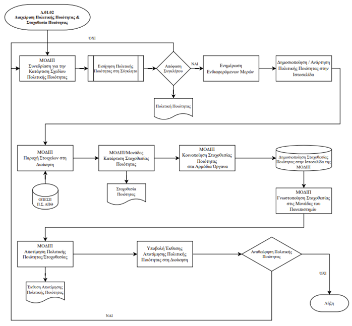
Βήματα:
- ΜΟΔΙΠ – Συνεδρίαση για την κατάρτιση της Πολιτικής Ποιότητας του Ιδρύματος βάσει των δεδομένων εισόδου της διεργασίας (1.2)
- ΜΟΔΙΠ – Εισήγηση Πολιτικής Ποιότητας σε Σύγκλητο (1.3)
- Σύγκλητος –Απόφαση Έγκρισης Πολιτικής Ποιότητας (1.3)
- ΜΟΔΙΠ - Ενημέρωση εσωτερικών και εξωτερικών ενδιαφερόμενων μερών για την Πολιτική Ποιότητας
- ΜΟΔΙΠ - Δημοσιοποίηση Πολιτικής Ποιότητας/Ανάρτηση στην Ιστοσελίδα του Ιδρύματος
- ΜΟΔΙΠ – Συνεδρίαση για την κατάρτιση στοχοθεσίας ποιότητας (οδηγίες ΕΘΑΑΕ – μεθοδολογία SMART) σε συνεργασία με ακαδημαϊκές/ερευνητικές και διοικητικές μονάδες (1.3)
- ΜΟΔΙΠ – Κοινοποίηση στοχοθεσίας ποιότητας στα αρμόδια Όργανα.
- Δημοσιοποίηση στοχοθεσίας στην ιστοσελίδα της ΜΟΔΙΠ
- ΜΟΔΙΠ – Γνωστοποίηση Στοχοθεσίας Ποιότητας σε όλες τις υπηρεσιακές, ακαδημαϊκές και ερευνητικές Μονάδες- Παροχή στοιχείων σε ετήσια βάση, σύμφωνα με τα δεδομένα ποιότητας του ΟΠΕΣΠ και δεδομένα των λοιπών πληροφοριακών συστημάτων του Ιδρύματος.
- ΜΟΔΙΠ - Αποτίμηση Πολιτικής Ποιότητας/Στοχοθεσίας. Σε ετήσια βάση πραγματοποιείται έλεγχος και αξιολόγηση της Πολιτικής και της Στοχοθεσίας Ποιότητας και συντάσσεται σχετική Έκθεση, η οποία διαβιβάζεται στη Διοίκηση.
- Ενδεχόμενη αναθεώρηση Πολιτική Ποιότητας.
Η αναθεώρηση προκύπτει ενδεικτικά στις ακόλουθες περιπτώσεις:
- Αλλαγές στο ισχύον θεσμικό πλαίσιο
- Αναθεώρηση Στρατηγικού Σχεδίου
- Προτάσεις βελτίωσης από τη ΜΟΔΙΠ, που προήλθαν από την εσωτερική αξιολόγηση του ΕΣΔΠ, ως προς τυχόν αποκλίσεις, προβλήματα ή τομείς που χρήζουν βελτίωσης
- Προσαρμογή σε επικαιροποιημένες οδηγίες, αποφάσεις, πρότυπα κλπ ΕΘΑΑΕ
- Ανατροφοδότηση από εσωτερικά και εξωτερικά ενδιαφερόμενα μέρη (μέλη ακαδημαϊκής κοινότητας, κοινωνικούς/παραγωγικούς και πολιτιστικούς φορείς)
Ακολουθείται η ανωτέρω ροή διαδικασίας.
Εμπλεκόμενα Μέρη: Διοίκηση, ΜΟΔΙΠ, Σύγκλητος, εσωτερικά και εξωτερικά ενδιαφερόμενα μέρη
Συχνότητα:
- Αρχικός σχεδιασμός και έγκριση Πολιτικής Ποιότητας
- Ετήσια Στοχοθεσία Ποιότητας
- Ετήσια αποτίμηση Πολιτικής Ποιότητας και Στοχοθεσίας
- Αναθεώρηση Πολιτικής Ποιότητας, όποτε απαιτείται
