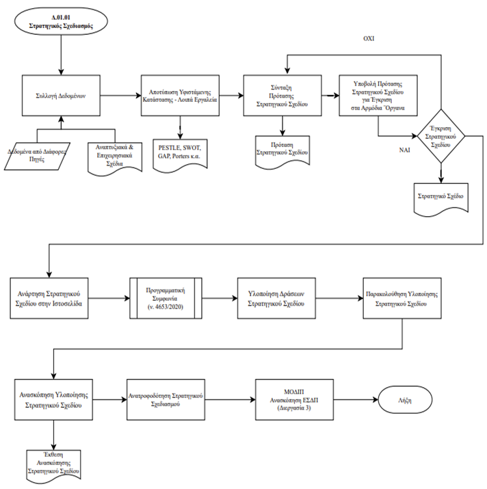
Βήματα:
- Συλλογή Δεδομένων και Αποτύπωση Υφιστάμενης Κατάστασης - Λοιπά Εργαλεία
- Σύνταξη Πρότασης Στρατηγικού Σχεδίου/Στρατηγικής για την Ποιότητα από την αρμόδια μονάδα (συνεργασία με ΜΟΔΙΠ)
- Διαβίβαση Πρότασης Στρατηγικού Σχεδίου στα Αρμόδια Όργανα
- Έγκριση Στρατηγικού Σχεδίου
- Ανάρτηση Στρατηγικού Σχεδίου στην Ιστοσελίδα του Ιδρύματος
- Προγραμματική Συμφωνία (ν. 4653/2020)
- Υλοποίηση Δράσεων/Στόχων από τις αρμόδιες μονάδες
- Παρακολούθηση Υλοποίησης Στρατηγικού Σχεδίου/Στρατηγικής για την Ποιότητα από την αρμόδια μονάδα σε συνεργασία με τη ΜΟΔΙΠ
- Ανασκόπηση Υλοποίησης Στρατηγικού Σχεδίου/Στρατηγικής για την Ποιότητα από την αρμόδια μονάδα (συνεργασία με τη ΜΟΔΙΠ)
- Ανατροφοδότηση Στρατηγικού Σχεδίου από την αρμόδια μονάδα
- ΜΟΔΙΠ - Ανασκόπηση ΕΣΔΠ (Διεργασία 3) σύμφωνα με τα ευρήματα της ανασκόπησης του στρατηγικού σχεδίου
Εμπλεκόμενα Μέρη: Διοίκηση, Μονάδα Στρατηγικού Σχεδιασμού, Σύγκλητος, ΜΟΔΙΠ, ενδιαφερόμενα μέρη
Συχνότητα:
- Στρατηγικός Σχεδιασμός (τουλάχιστον 4ετής)
- Σύναψη Προγραμματικής Συμφωνίας
- Ετήσια Ανασκόπηση Στρατηγικού Σχεδιασμού
- Ετήσια Ανασκόπηση ΕΣΔΠ
