Η διαδικασία εσωτερικής αξιολόγησης στοχεύει στον έλεγχο διεργασιών και διαδικασιών του ΕΣΔΠ, όπως ενδεικτικά στρατηγική, πολιτική και στοχοθεσία ποιότητας, προγραμματισμός και κατανομή πόρων, δομή-οργάνωση και λειτουργία του ΕΣΔΠ, συλλογή δεδομένων ποιότητας, διαχείριση πληροφοριών και επικοινωνίας, εξωτερική αξιολόγηση και πιστοποίηση, καθώς και των στοιχείων/δεδομένων του διδακτικού, ερευνητικού και διοικητικού έργου και τη σύνταξη ετήσιων αναφορών (ΟΠΕΣΠ και ετήσια έκθεση) για τα ΠΣ, το εκπαιδευτικό, ερευνητικό και διοικητικό έργο του Ιδρύματος. Ειδικότερα αξιολογείται ο βαθμός εφαρμογής του ΕΣΔΠ και των απαιτήσεων αυτού από τις ακαδημαϊκές, διοικητικές και λοιπές μονάδες του ΑΠΘ.
Βήματα:
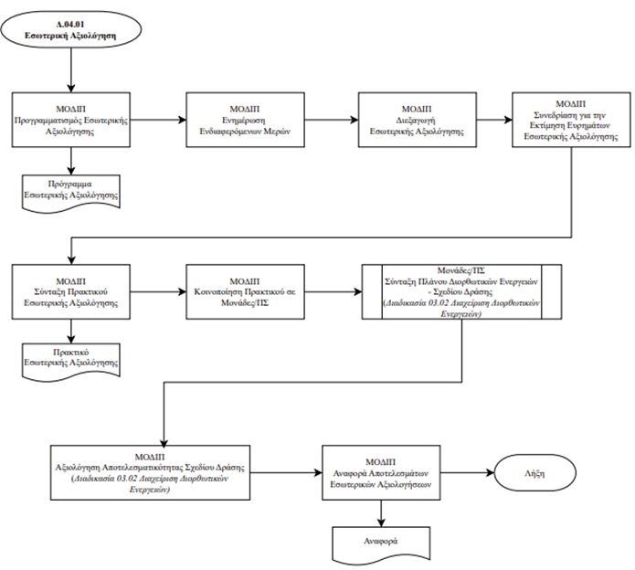
- ΜΟΔΙΠ – Προγραμματισμός Εσωτερικής Αξιολόγησης (Οντότητες – Ημερομηνίες - Αξιολογητές)
- ΜΟΔΙΠ – Ενημέρωση Ενδιαφερόμενων Μερών
- ΜΟΔΙΠ – Διεξαγωγή Εσωτερικής Αξιολόγησης
- ΜΟΔΙΠ – Συνεδρίαση για την Εκτίμηση των ευρημάτων της Εσωτερικής Αξιολόγησης
- ΜΟΔΙΠ – Σύνταξη Πρακτικού Εσωτερικής Αξιολόγησης
- ΜΟΔΙΠ – Κοινοποίηση Πρακτικού Εσωτερικής Αξιολόγησης σε Μονάδες/ΠΣ
Μονάδες – Σύνταξη σχεδίου διορθωτικών ενεργειών –Υποβολή Σχεδίου Δράσης στη - ΜΟΔΙΠ (Δ.03.02)
- ΜΟΔΙΠ – Αξιολόγηση αποτελεσματικότητας Σχεδίου Δράσης
- ΜΟΔΙΠ – Αναφορά Αποτελεσμάτων Εσωτερικών Αξιολογήσεων
Εμπλεκόμενα Μέρη: ΜΟΔΙΠ, ακαδημαϊκές, ερευνητικές και διοικητικές μονάδες, ΟΜΕΑ
Συχνότητα:
- Ετήσια Εσωτερική Αξιολόγηση
- Σε ετήσια βάση η ανασκόπηση υλοποίησης Σχεδίου Δράσης
