Η διαδικασία έχει ως σκοπό να περιγράψει τον τρόπο συλλογής, επεξεργασίας και καταχώρισης των δεδομένων του ΑΠΘ στα διεθνή συστήματα κατάταξης των ανώτατων εκπαιδευτικών ιδρυμάτων (Rankings).
Βήματα:
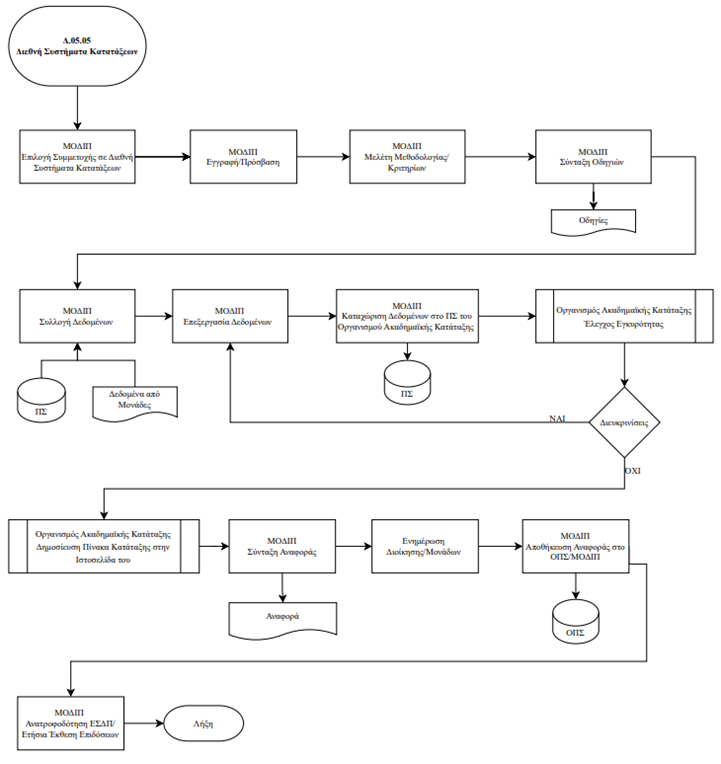
- ΜΟΔΙΠ – Επιλογή συμμετοχής σε διεθνή συστήματα κατατάξεων
- ΜΟΔΙΠ – Εγγραφή/Πρόσβαση
- ΜΟΔΙΠ – Μελέτη μεθοδολογίας και κριτηρίων
- ΜΟΔΙΠ – Σύνταξη Οδηγιών
- ΜΟΔΙΠ – Συλλογή δεδομένων (Πληροφοριακά Συστήματα & Μονάδες)
- ΜΟΔΙΠ – Επεξεργασία δεδομένων
- ΜΟΔΙΠ – Καταχώριση δεδομένων στο πληροφοριακό σύστημα του Φορέα Διεθνούς Κατάταξης
- Φορέας Ακαδημαϊκής Κατάταξης – Έλεγχος Εγκυρότητας
- Φορέας Ακαδημαϊκής Κατάταξης – Διευκρινίσεις
- Φορέας Ακαδημαϊκής Κατάταξης – Δημοσίευση Πίνακα Κατάταξης στην Ιστοσελίδα του
- ΜΟΔΙΠ – Σύνταξη Αναφοράς
- ΜΟΔΙΠ – Ενημέρωση Διοίκησης /Μονάδων
- ΜΟΔΙΠ – Αποθήκευση αναφορών στο Σύστημα Διαχείρισης Ποιότητας της ΜΟΔΙΠ
- ΜΟΔΙΠ – Ανατροφοδότηση ΕΣΔΠ/Ετήσια Έκθεση Επιδόσεων
Εμπλεκόμενα Μέρη: Διοίκηση, ΜΟΔΙΠ, ακαδημαϊκές, ερευνητικές και διοικητικές μονάδες, ΟΜΕΑ, ΕΘΑΑΕ
Συχνότητα: Ανάλογα με την κατάταξη και τον φορέα
