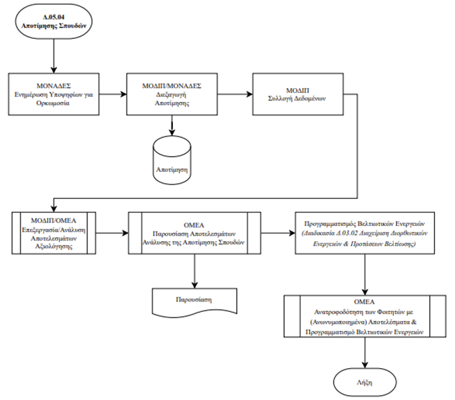
Βήματα:
- ΜΟΝΑΔΕΣ -Ενημέρωση υποψηφίων προς ορκωμοσία
- ΜΟΔΙΠ/ΜΟΝΑΔΕΣ – Διεξαγωγή αποτίμησης
- ΜΟΔΙΠ – Συλλογή Δεδομένων
- ΜΟΔΙΠ/ΟΜΕΑ – Ανάλυση αποτελεσμάτων Αξιολόγησης
- ΟΜΕΑ – Παρουσίαση Αναφοράς με τα Αποτελέσματα της Αποτίμησης Σπουδών
- ΟΜΕΑ-Ενημέρωση των φοιτητών με αποτελέσματα και προγραμματισμό βελτιωτικών ενεργειών (Δ.03.02)
Εμπλεκόμενα Μέρη: ΜΟΔΙΠ, ακαδημαϊκές μονάδες, ΟΜΕΑ, τελειόφοιτοι
Συχνότητα: Διενέργεια Αποτίμησης Σπουδών σε τελειοφοίτους, τρεις φορές ετησίως, πριν από την ορκωμοσία
