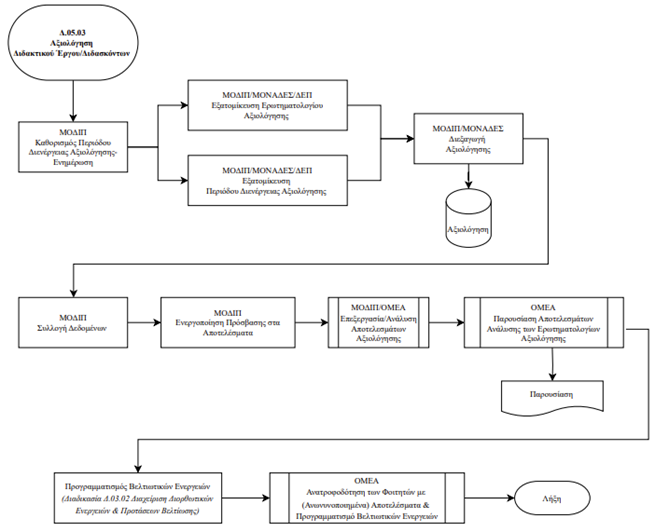
Βήματα:
- ΜΟΔΙΠ – Καθορισμός περιόδου διενέργειας αξιολόγησης-Ενημέρωση
- ΜΟΔΙΠ/ΜΟΝΑΔΕΣ/ΔΕΠ- Τυχόν εξατομίκευση ερωτηματολογίου αξιολόγησης
- ΜΟΔΙΠ/ΜΟΝΑΔΕΣ/ΔΕΠ- Τυχόν εξατομίκευση περιόδου διενέργειας αξιολόγησης
- ΜΟΔΙΠ/ΜΟΝΑΔΕΣ – Διεξαγωγή της Αξιολόγησης
- ΜΟΔΙΠ – Συλλογή Δεδομένων
- ΜΟΔΙΠ – Ενεργοποίηση πρόσβασης στα Αποτελέσματα
- ΜΟΔΙΠ/ΟΜΕΑ – Ανάλυση αποτελεσμάτων Αξιολόγησης
- ΟΜΕΑ – Παρουσίαση Αποτελεσμάτων της Ανάλυσης των Ερωτηματολογίων Αξιολόγησης
- ΟΜΕΑ-Ανατροφοδότηση των φοιτητών με (ανωνυμοποιημένα) αποτελέσματα και προγραμματισμό βελτιωτικών ενεργειών (Δ.03.02)
Εμπλεκόμενα Μέρη: ΜΟΔΙΠ, ακαδημαϊκές μονάδες, ΟΜΕΑ, μέλη ΔΕΠ, φοιτητές/φοιτήτριες
Συχνότητα: Διενέργεια Αξιολόγησης Διδακτικού Έργου/Διδασκόντων σε εξαμηνιαία βάση
