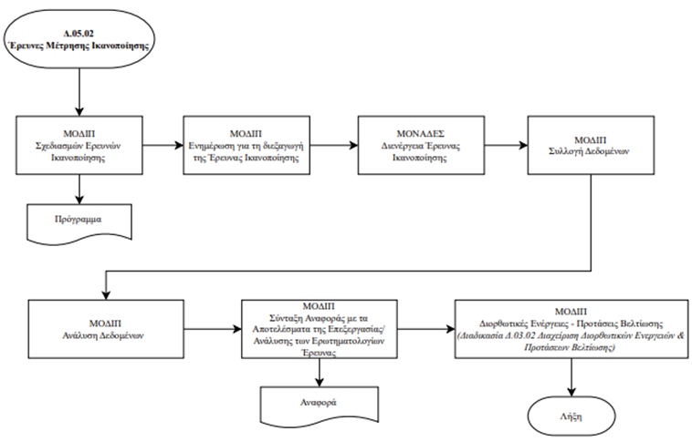
Βήματα:
- ΜΟΔΙΠ – Σχεδιασμός Ερευνών Ικανοποίησης
- ΜΟΔΙΠ – Διενέργεια Ερευνών Ικανοποίησης
- ΜΟΔΙΠ – Συλλογή Δεδομένων
- ΜΟΔΙΠ – Ανάλυση Δεδομένων
- ΜΟΔΙΠ – Σύνταξης Αναφοράς με τα Αποτελέσματα της Επεξεργασίας/Ανάλυσης των Ερωτηματολογίων Έρευνας
- Μονάδα – Διορθωτικές Ενέργειες – Προτάσεις Βελτίωσης (Δ.03.02)
Εμπλεκόμενα Μέρη: ΜΟΔΙΠ, κατά περίπτωση εσωτερικά ή/και εξωτερικά ενδιαφερόμενα μέρη
Συχνότητα: Διενέργεια ερευνών ικανοποίησης ανά τριετία
