Η ΜΟΔΙΠ συλλέγει δεδομένα αυτόματα από πληροφοριακά συστήματα ή βάσεις δεδομένων των υπηρεσιακών και ακαδημαϊκών μονάδων του Ιδρύματος, όπως το πληροφοριακό σύστημα των γραμματειών (φοιτητολόγιο), το ιδρυματικό καταθετήριο της κεντρικής βιβλιοθήκης, η βάση δεδομένων του προσωπικού του Ιδρύματος και το πληροφοριακό σύστημα του ΕΛΚΕ. Επιπρόσθετα δεδομένα καταχωρίζονται στο Σύστημα Διαχείρισης Ποιότητας της ΜΟΔΙΠ και στο ΟΠΕΣΠ.
Βήματα:
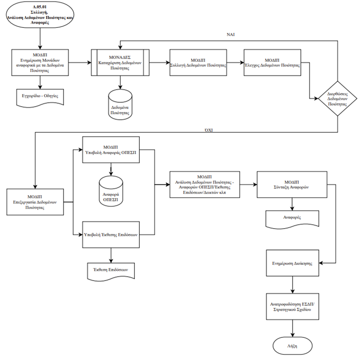
- ΜΟΔΙΠ – Ενημέρωση Μονάδων αναφορικά με τα δεδομένα ποιότητας (Οδηγίες, διευκρινίσεις, καταχώριση κλπ)
- Αρμόδιες Μονάδες – Καταχώριση δεδομένων ποιότητας
- ΜΟΔΙΠ – Συλλογή δεδομένων ποιότητας
- ΜΟΔΙΠ – Έλεγχος δεδομένων ποιότητας (Πληρότητα, Ορθότητα, Συνοχή)
- ΜΟΔΙΠ – Διορθώσεις δεδομένων ποιότητας
- ΜΟΔΙΠ – Επεξεργασία δεδομένων ποιότητας
- ΜΟΔΙΠ – Υποβολή αναφορών ΟΠΕΣΠ / Υποβολή Έκθεσης Επιδόσεων
- ΜΟΔΙΠ – Ανάρτηση αναφορών ΟΠΕΣΠ/Έκθεσης Επιδόσεων στην ιστοσελίδα της ΜΟΔΙΠ
- ΜΟΔΙΠ – Ανάλυση και αξιολόγηση δεδομένων ποιότητας αξιοποιώντας δεδομένα και πληροφορίες από το ΟΠΕΣΠ, την Έκθεση Επιτευγμάτων, τους ΔείκτεςΑποτελεσματικότητας ή/και άλλα πληροφοριακά συστήματα και πηγές
- ΜΟΔΙΠ – Σύνταξη/Έκδοση Αναφορών (ΟΠΕΣΠ, Δείκτες Επιδόσεων, Δείκτες αποτελεσματικότητας διεργασιών ΕΣΔΠ)
- ΜΟΔΙΠ – Ενημέρωση Διοίκησης
- ΜΟΔΙΠ– Ανατροφοδότηση ΕΣΔΠ
Εμπλεκόμενα Μέρη: Διοίκηση, ΜΟΔΙΠ, ακαδημαϊκές, ερευνητικές και διοικητικές μονάδες, ΟΜΕΑ, ΕΘΑΑΕ
Χρονοδιάγραμμα:
- Συλλογή Δεδομένων σε ετήσια βάση
- Υποβολή ΟΠΕΣΠ σε ετήσια βάση, σε ημερομηνία που ανακοινώνει η ΕΘΑΑΕ
- Υποβολή Έκθεσης Επιδόσεων σε ετήσια βάση, σε ημερομηνία που ανακοινώνει το ΥΠΑΙΘ
- Αναφορές σε ετήσια βάση
