H διάθεση και διαχείριση των ανθρώπινων πόρων του Ιδρύματος για την κάλυψη των αναγκών του πραγματοποιείται σύμφωνα με το υφιστάμενο νομικό πλαίσιο, τους εσωτερικούς κανονισμούς του ΑΠΘ και τις αποφάσεις των αρμόδιων οργάνων και υπηρεσιών.
Βήματα:
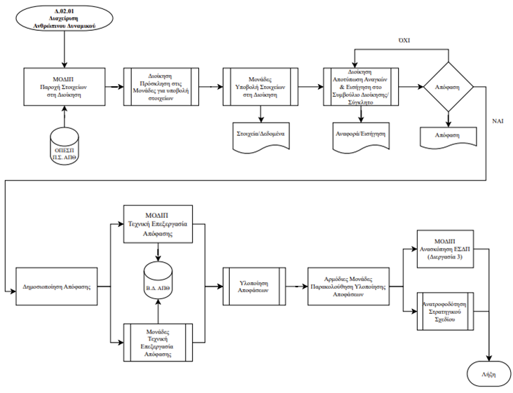
- ΜΟΔΙΠ – Παροχή στοιχείων κατανομής ανθρωπίνου δυναμικού στη Διοίκηση σε ετήσια βάση, σύμφωνα με τα δεδομένα ποιότητας του ΟΠΕΣΠ και δεδομένα των λοιπών πληροφοριακών συστημάτων του Ιδρύματος.
- Αρμόδιες Μονάδες – Οι ακαδημαϊκές, ερευνητικές και υπηρεσιακές μονάδες υποβάλλουν (μετά από πρόσκληση της Διοίκησης) σχετικά δεδομένα και στοιχεία
- Διοίκηση - Αποτύπωση αναγκών σε ανθρώπινο δυναμικό, λαμβάνοντας υπόψη και τον στρατηγικό σχεδιασμό.
- Διοίκηση – Υποβολή σχετικών εισηγήσεων αναφορικά με το ανθρώπινο δυναμικό
- Συμβούλιο Διοίκησης/Σύγκλητος – Αποφάσεις σχετικά με το ανθρώπινο δυναμικό
- Δημοσιοποίηση Αποφάσεων
- Αρμόδιες Μονάδες/ΜΟΔΙΠ – Τεχνική επεξεργασία αποφάσεων και τροφοδότηση Πληροφοριακών Συστημάτων Ιδρύματος και ΟΠΕΣΠ.
- Υλοποίηση Αποφάσεων
- Αρμόδιες Μονάδες-Παρακολούθηση Αποφάσεων
- ΜΟΔΙΠ - Ανασκόπηση ΕΣΔΠ (Δ.3) σύμφωνα με τα ευρήματα
- Ανατροφοδότηση Στρατηγικού Σχεδιασμού από αρμόδια μονάδα
Εμπλεκόμενα Μέρη: Διοίκηση, Πρύτανης, Αντιπρύτανης Διοικητικών Υπηρεσιών, Σύγκλητος, Διεύθυνση Διοικητικού, ακαδημαϊκές, ερευνητικές και διοικητικές μονάδες, Μονάδα Στρατηγικού Σχεδιασμού, ΜΟΔΙΠ.
Συχνότητα: Η διάθεση και διαχείριση του ανθρώπινου δυναμικού είναι μια επαναλαμβανόμενη διαδικασία, που πραγματοποιείται σε τακτά χρονικά διαστήματα, καθώς και σε έκτακτες περιπτώσεις ανάλογα με τις ανάγκες του Ιδρύματος.
