H διάθεση και διαχείριση των υποδομών για την κάλυψη των αναγκών πραγματοποιείται βάσει του χωροταξικού σχεδίου, τους εσωτερικούς κανονισμούς του ΑΠΘ και τις αποφάσεις των αρμόδιων οργάνων και υπηρεσιών.
Βήματα:
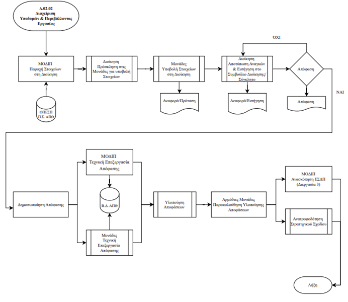
- ΜΟΔΙΠ – Παροχή στοιχείων υποδομών στη Διοίκηση σε ετήσια βάση, σύμφωνα με τα δεδομένα ποιότητας του ΟΠΕΣΠ και δεδομένα των λοιπών πληροφοριακών συστημάτων του Ιδρύματος
- Αρμόδιες Μονάδες – Οι ακαδημαϊκές, ερευνητικές και υπηρεσιακές μονάδες υποβάλλουν (μετά από πρόσκληση της Διοίκησης) σχετικά δεδομένα και στοιχεία
Διοίκηση - Αποτύπωση αναγκών σε υποδομές, λαμβάνοντας υπόψη και τον στρατηγικό σχεδιασμό. - Διοίκηση – Υποβολή σχετικών εισηγήσεων αναφορικά με τις υποδομές και το περιβάλλον εργασίας
- Συμβούλιο Διοίκησης/Σύγκλητος – Αποφάσεις σχετικά με τις υποδομές και το περιβάλλον εργασίας
- Δημοσιοποίηση Αποφάσεων
- Αρμόδιες Μονάδες/ΜΟΔΙΠ – Τεχνική επεξεργασία αποφάσεων και τροφοδότηση Πληροφοριακών Συστημάτων Ιδρύματος και ΟΠΕΣΠ
- Υλοποίηση Αποφάσεων
- Αρμόδιες Μονάδες - Παρακολούθηση Αποφάσεων
- ΜΟΔΙΠ - Ανασκόπηση ΕΣΔΠ (Δ.3) σύμφωνα με τα ευρήματα
- Ανατροφοδότηση Στρατηγικού Σχεδιασμού από αρμόδια μονάδα
Εμπλεκόμενα Μέρη: Διοίκηση, Πρύτανης, Συμβούλιο Ιδρύματος, Σύγκλητος, Διεύθυνση Τεχνικών Υπηρεσιών, ακαδημαϊκές, ερευνητικές και διοικητικές μονάδες, Μονάδα Στρατηγικού Σχεδιασμού, ΜΟΔΙΠ.
Συχνότητα: Η διάθεση και διαχείριση των υποδομών είναι μια επαναλαμβανόμενη διαδικασία, που πραγματοποιείται σε τακτά χρονικά διαστήματα, καθώς και σε έκτακτες περιπτώσεις ανάλογα με τις ανάγκες του Ιδρύματος.
