H διάθεση και διαχείριση των οικονομικών πόρων, οι οποίοι προέρχονται από οποιαδήποτε πηγή και προορίζονται για την κάλυψη απαραίτητων δαπανών για τις ανάγκες του Ιδρύματος, πραγματοποιείται σύμφωνα με το υφιστάμενο νομικό πλαίσιο, τους εσωτερικούς κανονισμούς του ΑΠΘ και τις αποφάσεις των αρμόδιων οργάνων και υπηρεσιών.
Βήματα:
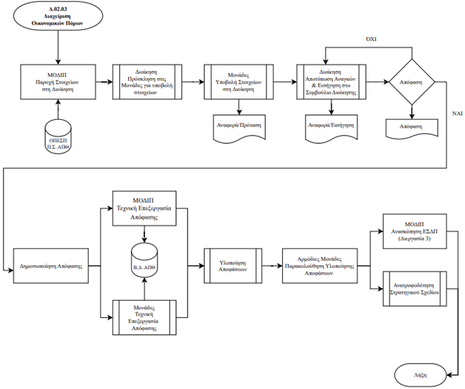
- ΜΟΔΙΠ – Παροχή στοιχείων οικονομικής λειτουργίας στη Διοίκηση σε ετήσια βάση, σύμφωνα με τα δεδομένα ποιότητας του ΟΠΕΣΠ και δεδομένα των λοιπών πληροφοριακών συστημάτων του Ιδρύματος
- Αρμόδιες Μονάδες – Οι ακαδημαϊκές, ερευνητικές και υπηρεσιακές μονάδες υποβάλλουν (μετά από πρόσκληση της Διοίκησης) σχετικά δεδομένα και στοιχεία
- Διοίκηση - Αποτύπωση αναγκών χρηματοδότησης, λαμβάνοντας υπόψη και τον στρατηγικό σχεδιασμό
- Διοίκηση – Υποβολή σχετικών εισηγήσεων αναφορικά με τη διαχείριση των οικονομικών πόρων και τον ετήσιο οικονομικό προγραμματισμό
- Συμβούλιο Ιδρύματος – Αποφάσεις σχετικά με τη διαχείριση των οικονομικών πόρων
- Δημοσιοποίηση Αποφάσεων
- Αρμόδιες Μονάδες/ΜΟΔΙΠ – Τεχνική επεξεργασία αποφάσεων και τροφοδότηση Πληροφοριακών Συστημάτων Ιδρύματος και ΟΠΕΣΠ
- Υλοποίηση Αποφάσεων
- Αρμόδιες Μονάδες - Παρακολούθηση Αποφάσεων
- ΜΟΔΙΠ - Ανασκόπηση ΕΣΔΠ (Δ.3) σύμφωνα με τα ευρήματα
- Ανατροφοδότηση Στρατηγικού Σχεδιασμού από αρμόδια μονάδα
Εμπλεκόμενα Μέρη: Διοίκηση, Πρύτανης, Αντιπρύτανης Οικονομικών, Συμβούλιο Ιδρύματος, Διεύθυνση Οικονομικού, ακαδημαϊκές, ερευνητικές και διοικητικές μονάδες, Μονάδα Στρατηγικού Σχεδιασμού, ΜΟΔΙΠ.
Συχνότητα: Η διάθεση και διαχείριση των οικονομικών πόρων είναι μια επαναλαμβανόμενη διαδικασία, που πραγματοποιείται σε τακτά χρονικά διαστήματα, καθώς και σε έκτακτες περιπτώσεις ανάλογα με τις ανάγκες του Ιδρύματος.
