H διαχείριση των πληροφοριακών συστημάτων του Ιδρύματος για την κάλυψη των αναγκών του πραγματοποιείται σύμφωνα με τους εσωτερικούς κανονισμούς του ΑΠΘ και τις αποφάσεις των αρμόδιων οργάνων και υπηρεσιών.
Βήματα:
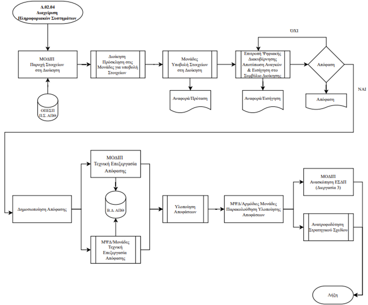
- ΜΟΔΙΠ – Παροχή στοιχείων αναφορικά με τα πληροφοριακά συστήματα στη Διοίκηση σε ετήσια βάση, σύμφωνα με τα δεδομένα ποιότητας του ΟΠΕΣΠ και δεδομένα των λοιπών πληροφοριακών συστημάτων του Ιδρύματος
- Αρμόδιες Μονάδες – Οι ακαδημαϊκές, ερευνητικές και υπηρεσιακές μονάδες υποβάλουν (μετά από πρόσκληση της Διοίκησης) σχετικά δεδομένα και στοιχεία
- Διοίκηση - Αποτύπωση αναγκών σε πληροφοριακά συστήματα, λαμβάνοντας υπόψη και τον στρατηγικό σχεδιασμό
- Επιτροπή Ψηφιακής Διακυβέρνησης – Υποβολή σχετικών εισηγήσεων αναφορικά με τα πληροφοριακά συστήματα
- Συμβούλιο Διοίκησης – Αποφάσεις σχετικά με τα πληροφοριακά συστήματα
- Δημοσιοποίηση Αποφάσεων
- Μονάδα Ψηφιακής Διακυβέρνησης/Αρμόδιες Μονάδες/ΜΟΔΙΠ – Τεχνική επεξεργασία αποφάσεων και τροφοδότηση Πληροφοριακών Συστημάτων Ιδρύματος και ΟΠΕΣΠ.
Υλοποίηση Αποφάσεων - Μονάδα Ψηφιακής Διακυβέρνησης /Αρμόδιες Μονάδες - Παρακολούθηση Αποφάσεων
- ΜΟΔΙΠ - Ανασκόπηση ΕΣΔΠ (Δ.3) σύμφωνα με τα ευρήματα
- Ανατροφοδότηση Στρατηγικού Σχεδιασμού από αρμόδια μονάδα
Εμπλεκόμενα Μέρη: Διοίκηση, Πρύτανης, Συμβούλιο Ιδρύματος, Σύγκλητος, Επιτροπή Ψηφιακής Διακυβέρνησης, ΜΨΔ, ΚΗΔ, ακαδημαϊκές, ερευνητικές και διοικητικές μονάδες, Μονάδα Στρατηγικού Σχεδιασμού, ΜΟΔΙΠ.
Συχνότητα: Η διαχείριση των πληροφοριακών συστημάτων είναι μια επαναλαμβανόμενη διαδικασία, που πραγματοποιείται σε τακτά χρονικά διαστήματα, καθώς και σε έκτακτες περιπτώσεις ανάλογα με τις ανάγκες του Ιδρύματος.
