Η Μονάδα Διασφάλισης Ποιότητας (ΜΟΔΙΠ) του Αριστοτέλειου Πανεπιστημίου Θεσσαλονίκης (ΑΠΘ) αποτελεί σημαντική οντότητα ενταγμένη στη δομή του Ιδρύματος, είναι λειτουργικά ανεξάρτητη από τις λοιπές οργανικές μονάδες και εποπτεύεται από τον Πρύτανη ή τον αρμόδιο Αντιπρύτανη, στον οποίο έχει εκχωρηθεί η σχετική αρμοδιότητα. Η ΜΟΔΙΠ λειτουργεί σε πλήρη εναρμόνιση και συμφωνία με τις απαιτήσεις του θεσμικού πλαισίου, όπως ισχύει.
Εσωτερικά διαρθρώνεται από την α) Επιτροπή Διασφάλισης Ποιότητας και β) Υπηρεσία Διασφάλισης Ποιότητας.
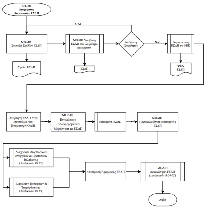
Βήματα:
- ΜΟΔΙΠ – Σύνταξη σχεδίου ΕΣΔΠ και υποβολή στη Διοίκηση.
- ΜΟΔΙΠ – Υποβολή ΕΣΔΠ στη Σύγκλητο για έγκριση
- ΜΟΔΙΠ – Δημοσίευση ΕΣΔΠ σε ΦΕΚ
- ΜΟΔΙΠ- Ανάρτηση ΕΣΔΠ στην Ιστοσελίδα του Ιδρύματος/ΜΟΔΙΠ
- ΜΟΔΙΠ – Ενημέρωση ενδιαφερόμενων μερών για το ΕΣΔΠ
- Εφαρμογή ΕΣΔΠ
- Παρακολούθηση εφαρμογής ΕΣΔΠ
- Διαχείριση Διορθωτικών Ενεργειών & Προτάσεων Βελτίωσης (Δ03.02)
- Διαχείριση Εγγράφων & Τεκμηρίωσης ΕΣΔΠ (Δ03.03)
- Αποτίμηση Εφαρμογής ΕΣΔΠ (αναφορές, αναλύσεις κλπ)
- ΜΟΔΙΠ - Ανασκόπηση ΕΣΔΠ (Δ.3) σύμφωνα με τα ευρήματα
Εμπλεκόμενα Μέρη: Διοίκηση, Πρύτανης, Αντιπρυτάνεις, Συμβούλιο Ιδρύματος, Σύγκλητος, εσωτερικά και εξωτερικά ενδιαφερόμενα μέρη, ΜΟΔΙΠ.
Συχνότητα:
- Αρχικός σχεδιασμός και έγκριση
- Συνεχής παρακολούθηση εφαρμογής
- Ετήσια αποτίμηση εφαρμογής
- Ετήσια ανασκόπηση
