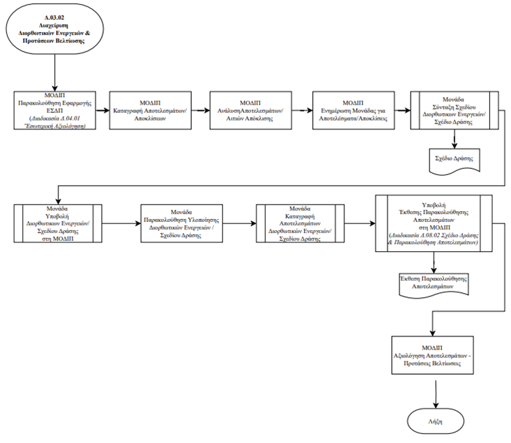
Βήματα:
- ΜΟΔΙΠ – Παρακολούθηση εφαρμογής ΕΣΔΠ (Εσωτερική Αξιολόγηση Δ04.01)
- ΜΟΔΙΠ – Καταγραφή αποτελεσμάτων/αποκλίσεων
- ΜΟΔΙΠ – Ανάλυση αποτελεσμάτων – αιτιών απόκλισης
- ΜΟΔΙΠ - Ενημέρωση Μονάδας για αποτελέσματα/αποκλίσεις
- Μονάδα - Σύνταξη σχεδίου διορθωτικών ενεργειών –Υποβολή Σχεδίου Δράσης στη ΜΟΔΙΠ
- Μονάδα – Παρακολούθηση υλοποίησης διορθωτικών ενεργειών/Σχεδίου Δράσης
- Μονάδα – Καταγραφή αποτελεσμάτων διορθωτικών ενεργειών – Υποβολή στη ΜΟΔΙΠ
- ΜΟΔΙΠ – Αξιολόγηση Αποτελεσμάτων – Προτάσεις Βελτίωσης
Εμπλεκόμενα Μέρη: Διοίκηση, Πρύτανης, Αντιπρυτάνεις, Συμβούλιο Ιδρύματος, Σύγκλητος, ακαδημαϊκές, ερευνητικές και διοικητικές μονάδες, ΜΟΔΙΠ.
Συχνότητα:
- Συνεχής παρακολούθηση εφαρμογής
- Ετήσια καταγραφή αποτελεσμάτων/αποκλίσεων
- Ετήσια ανάλυση αποτελεσμάτων/αιτιών απόκλισης
- Διορθωτικές ενέργειες (βραχυπρόθεσμες, μεσοπρόθεσμες, μακροπρόθεσμες)
- Ετήσια παρακολούθηση αποτελεσμάτων διορθωτικών ενεργειών
- Ετήσια για τις προτάσεις βελτίωσης
