Η πιστοποίηση πραγματοποιείται σύμφωνα με συγκεκριμένα, προκαθορισμένα, διεθνώς αποδεκτά και εκ των προτέρων δημοσιοποιημένα κριτήρια, εναρμονισμένα με τις Αρχές και Κατευθυντήριες Οδηγίες για τη Διασφάλιση Ποιότητας στον Ευρωπαϊκό Χώρο Ανώτατης Εκπαίδευσης. Στοχεύει στη διαρκή βελτίωση της ποιότητας των παρεχόμενων υπηρεσιών των ιδρυμάτων.
Στο πλαίσιο της διαδικασίας αυτής, η ΜΟΔΙΠ αφενός οργανώνει, προετοιμάζει και υποστηρίζει το Ίδρυμα, τις Μονάδες (Τμήματα, ΚΕΔΙΒΙΜ) και τα Προγράμματα Σπουδών (ΠΣ) για την εξωτερική αξιολόγηση/πιστοποίηση, αφετέρου και παράλληλα, βοηθά στην υλοποίηση των παρατηρήσεων/συστάσεων των εμπειρογνωμόνων στην Έκθεση Πιστοποίησης.
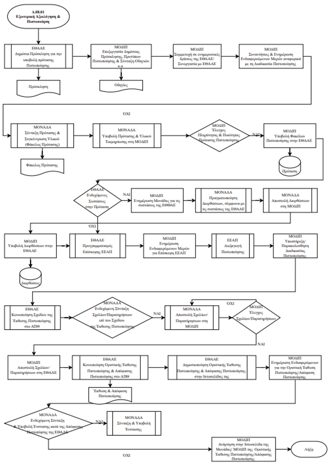
Βήματα:
- ΕΘΑΑΕ – Δημόσια Πρόσκληση για την υποβολή πρότασης πιστοποίησης (για τα υφιστάμενα ΠΣ, για τα νέα δεν προηγείται πρόσκληση)
- ΜΟΔΙΠ – Επεξεργασία Δημόσιας Πρόσκλησης ΕΘΑΑΕ, Προτύπων Πιστοποίησης & Σύνταξη Οδηγιών, Προτύπων και Υποδειγμάτων, με σκοπό την οργάνωση και προετοιμασία (ΕΣΔΠ, ΠΣ, ΚΕΔΙΒΙΜ) του Φακέλου Πιστοποίησης
- ΜΟΔΙΠ – Συμμετοχή σε ενημερωτικές δράσεις της ΕΘΑΑΕ και συνεργασία με ΕΘΑΑΕ
- ΜΟΔΙΠ –Συναντήσεις και ενημέρωση Ενδιαφερόμενων Μερών αναφορικά με τη διαδικασία πιστοποίησης (Οδηγίες, Χρονοδιάγραμμα, Υλικό Τεκμηρίωσης/Αναφορές)
- Μονάδα – Σύνταξη Πρότασης & Συγκέντρωση Υλικού (Φάκελος Πρότασης)
- Μονάδα – Υποβολή Πρότασης & Υλικού στη ΜΟΔΙΠ
- ΜΟΔΙΠ – Έλεγχος Πληρότητας & Ποιότητας Φακέλου Πρότασης, σύμφωνα με τις απαιτήσεις του Προτύπου της ΕΘΑΑΕ και της νομοθεσίας - Παρατηρήσεις
- ΜΟΔΙΠ – Υποβολή Φακέλου Πρότασης στην ΕΘΑΑΕ
- ΕΘΑΑΕ – Συστάσεις για διορθώσεις της Πρότασης
- ΜΟΔΙΠ – Ενημέρωση Μονάδας για τις Συστάσεις της ΕΘΑΑΕ
- Μονάδα – Πραγματοποίηση διορθώσεων στην Πρόταση, σύμφωνα με τις συστάσεις της ΕΘΑΑΕ, σε συνεργασία με τη ΜΟΔΙΠ, και υποβολή στη ΜΟΔΙΠ
- ΜΟΔΙΠ – Υποβολή Διορθώσεων στην ΕΘΑΑΕ
- ΕΘΑΑΕ –Προγραμματισμός Επίσκεψης της Επιτροπής Εξωτερικής Αξιολόγησης και Πιστοποίησης (ΕΕΑΠ), σε συνεργασία με τη ΜΟΔΙΠ
- ΜΟΔΙΠ – Ενημέρωση και προετοιμασία Ενδιαφερόμενων Μερών για την επίσκεψη της ΕΕΑΠ
- Διεξαγωγή Επιθεώρησης Πιστοποίησης (επίσκεψη)
- ΜΟΔΙΠ – Υποστήριξη/Παρακολούθηση διαδικασίας Πιστοποίησης
- ΕΘΑΑΕ – Κοινοποίηση του Σχεδίου της Έκθεσης Πιστοποίησης στο Ίδρυμα
- Μονάδα – Σύνταξη Σχολίων/Παρατηρήσεων επί του Σχεδίου της Έκθεσης Πιστοποίησης
- Μονάδα – Υποβολή Σχολίων/Παρατηρήσεων στη ΜΟΔΙΠ
- ΜΟΔΙΠ – Έλεγχος Σχολίων/Παρατηρήσεων και Αποστολή στην ΕΘΑΑΕ
- ΕΘΑΑΕ – Κοινοποίηση της Οριστικής Έκθεσης Πιστοποίησης, Απόφασης Πιστοποίησης
- ΕΘΑΑΕ – Δημοσιοποίηση Έκθεσης Πιστοποίησης και Απόφασης Πιστοποίησης στην Ιστοσελίδα της ΕΘΑΑΕ
- ΜΟΔΙΠ – Ενημέρωση Ενδιαφερόμενων Μερών για την Οριστική Έκθεση Πιστοποίησης και την Απόφαση Πιστοποίησης
- Μονάδα – Ενδεχόμενη Σύνταξη και Υποβολή Ένστασης κατά της Απόφασης Πιστοποίησης της ΕΘΑΑΕ
- ΜΟΔΙΠ/Μονάδα – Ανάρτηση Έκθεσης Πιστοποίησης - Απόφασης Πιστοποίησης στην Ιστοσελίδα της ΜΟΔΙΠ και της Μονάδας
Εμπλεκόμενα Μέρη: ΜΟΔΙΠ, ΕΘΑΑΕ, ΕΕΑΠ, Μονάδες/ΠΣ, ΟΜΕΑ, Διδακτικό προσωπικό, Διοικητικό Προσωπικό, Εσωτερικά και εξωτερικά ενδιαφερόμενα μέρη
Συχνότητα: Περιοδικά επαναλαμβανόμενη διαδικασία, η οποία ενεργοποιείται από την ΕΘΑΑΕ. Η Πιστοποίηση ισχύει για 2-5 έτη.
