Η πιστοποίηση αποτελεί μια συνεχή διεργασία, της οποίας το επόμενο στάδιο περιλαμβάνει τη διαδικασία της σύνταξης σχεδίου δράσης σε σχέση με τις συστάσεις που καταγράφηκαν στην Έκθεση Πιστοποίησης και τη συνεχή παρακολούθηση των αποτελεσμάτων αυτών των δράσεων. Η εν λόγω διαδικασία διασφαλίζει ότι αφενός θα πραγματοποιηθεί η πρόοδος που απαιτείται βάσει των συστάσεων της πρόσφατης πιστοποίησης και αφετέρου θα αρχίσει άμεσα η προετοιμασία και τεκμηρίωση για την επόμενη διαδικασία πιστοποίησης.
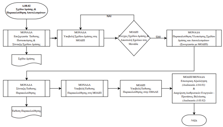
Βήματα:
- Μονάδα – Επεξεργασία Έκθεσης Πιστοποίησης και Σύνταξη Σχεδίου Δράσης
- Μονάδα - Υποβολή Σχεδίου Δράσης στη ΜΟΔΙΠ
- ΜΟΔΙΠ – Έλεγχος Σχεδίου Δράσης και Αποστολή Σχολίων στη Μονάδα
- Μονάδα – Παρακολούθηση Υλοποίησης Σχεδίου Δράσης και Αποτελεσμάτων, σε συνεργασία με τη ΜΟΔΙΠ
- Μονάδα – Σύνταξη Έκθεσης Παρακολούθησης
- Μονάδα – Υποβολή Έκθεσης Παρακολούθησης στη ΜΟΔΙΠ
- ΜΟΔΙΠ – Υποβολή Έκθεσης Παρακολούθησης στην ΕΘΑΑΕ
- ΜΟΔΙΠ/Μονάδα – Διαδικασία Δ.04.01 Εσωτερική Αξιολόγηση και Δ.03.02 Διορθωτικές Ενέργειες και Προτάσεις Βελτίωσης
Εμπλεκόμενα Μέρη: ΜΟΔΙΠ, ΜΟΝΑΔΑ/ΠΣ, ΕΘΑΑΕ
Συχνότητα:
- Οποτε πραγματοποιείται Πιστοποίηση Μονάδας/ΠΣ (η Έκθεση Παρακολούθησης υποβάλλεται στην ΕΘΑΑΕ δύο χρόνια μετά από την έκδοση της Απόφασης Πιστοποίησης)
- Η παρακολούθηση αποτελεσμάτων είναι μια συνεχής διαδικασία που λαμβάνει χώρα καθ΄όλη τη διάρκεια πιστοποίησης. Σε ετήσια βάση πραγματοποιείται αξιολόγηση των αποτελεσμάτων του Σχεδίου Δράσης και όποιες απαραίτητες διορθωτικές ενέργειες. Η ΜΟΔΙΠ αποτυπώνει τα προηγούμενα στην ετήσια εσωτερική αξιολόγηση.
